近日,我院桃生物学与种质创新团队在桃不定根形成调控方面取得重要进展。在中科院1区期刊《Tree Physiology》发表研究论文“PpBSBRL Promotes Adventitious Root Formation in Peach via Interaction and Activation ofPpSBRL”。揭示了桃LBD家族基因BSBRL和SBRL调控桃不定根形成的功能及调控机理。

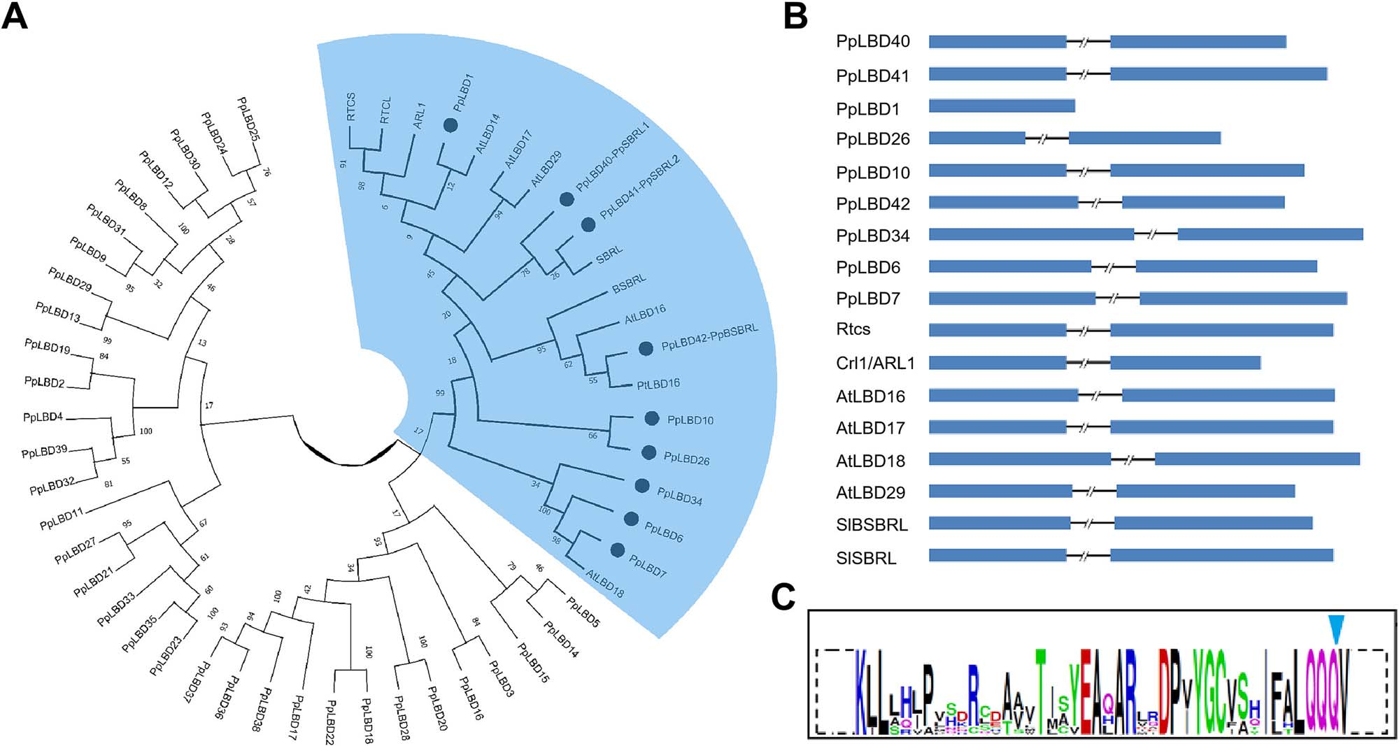
桃属于难生根植物,不便于进行扦插繁殖,桃生产中主要以实生砧木进行嫁接繁殖。然而桃实生砧木遗传背景差异较大,容易导致接穗长势不齐。此外,无法扦插繁殖也极大限制了桃优良砧木的快速扩繁。在不定根形成调控中LBD转录因子发挥了重要的作用,特别是位于特异不定根形成的超级位点中的两类LBD基因SBRL和BSBRL。然而,在不定根形成过程中这两类LBD存在怎样的调控关系尚不清楚。
本研究从桃LBD基因家族中共鉴定到三个组成超级位点的LBD基因PpBSBRL、PpSBRL1和PpSBRL2,功能分析表明其均参与调控了桃不定根的形成。同时,PpBSBRL可以与PpSBRL2发生蛋白互作,且PpBSBRL可以直接结合到PpSBRL2的启动子区并激活其表达。综上,本研究进一步解析桃不定根形成的调控机理,为解决桃扦插难生根的问题提供了理论基础。


河南农业大学张郎郎副教授和已毕业硕士生高利盈为第一作者,程钧教授和冯建灿教授为共同通讯作者。该研究得到了河南省科技攻关项目(242102110265和252102111154)和河南省现代农业产业技术体系(HARS-22-09-G1)的支持。
文章链接:https://doi.org/10.1093/treephys/tpaf105