近日,河南农业大学苹果逆境生物学与简约栽培技术团队在国际著名期刊Tree Physiology(中科院一区)发表了题为“MhORG2, a novelnegative modulator, regulates drought tolerancein apple by repressing the expressionMhAAO3and antioxidant enzyme genes”研究论文。该研究发现bHLH 转录因子MhORG2负调控苹果的抗旱性。

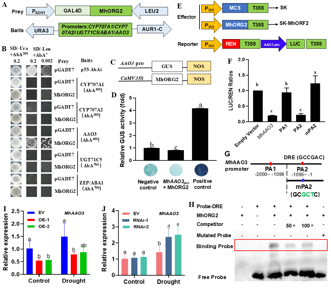
干旱胁迫严重影响苹果的生长、产量和品质。脱落酸(ABA)和碱性螺旋-环-螺旋(bHLH)转录因子在许多植物的干旱响应中起着至关重要的作用,但bHLH和ABA在苹果干旱响应中的潜在相互作用仍不清楚。该研究从平邑甜茶中鉴定了一个bHLH转录因子ORG2,该转录因子在干旱和ABA诱导下表达。为了研究ORG2在植物抗旱性中的功能。过表达MhORG2的苹果植株对干旱胁迫更敏感,而沉默MhORG2植株的表型相反。

进一步研究发现MhORG2可以直接结合MhAAO3启动子中的DRE元件并抑制其表达,从而最终降低耐旱性。此外,MhORG2抑制抗氧化酶基因(MhSOD、MhAPX1和MhCAT)的表达,导致活性氧(ROS)的积累,从而降低苹果植株的耐旱性。我们的研究结果揭示了MhORG2负调控苹果植株抗旱性的新机制,为通过生物技术方法开发耐旱作物提供了潜在的靶点。

河南农业大学园艺学院2022级硕士研究生王枚阁为论文第一作者,白团辉教授和郑先波教授为论文通讯作者,美国康奈尔大学许克农教授给与了重要指导。本研究得到国家自然科学基金项目(32472674)和河南省现代农业产业技术体系(HARS-22-09-G3)的资助。
文章链接:https://doi.org/10.1093/treephys/tpaf146