本站首页|

科学研究

当前位置: 首页 -> 科学研究 -> 正文

JXB|我院苹果创新研究团队在苹果果实软化调控的研究领域取得新进展

发布日期:2024-02-05

       软化是果实成熟过程中发生的主要变化之一,果实在采后贮藏过程中适当的后熟软化有助于改善风味,但过度软化会影响果实品质,缩短货架期。苹果是典型的呼吸跃变型果实,不同品种间贮藏性差异很大,一些早/中熟苹果品种在采后贮藏过程中易发生软化,严重影响果实口感及耐贮性,降低商品价值。因此,挖掘苹果果实采后软化调控的关键基因资源,对提升果实品质、延长货架期具有重要意义。
       近日,河南农业大学园艺学院苹果创新研究团队在Journal of Experimental Botany发表了题为“The apple transcription factor MdZF-HD11 regulates fruit softening by promoting Mdβ-GAL18 expression”的研究论文,揭示了MdZF-HD11通过调控果胶降解基因Mdβ-GAL18进而调控苹果果实软化的分子机制。
  
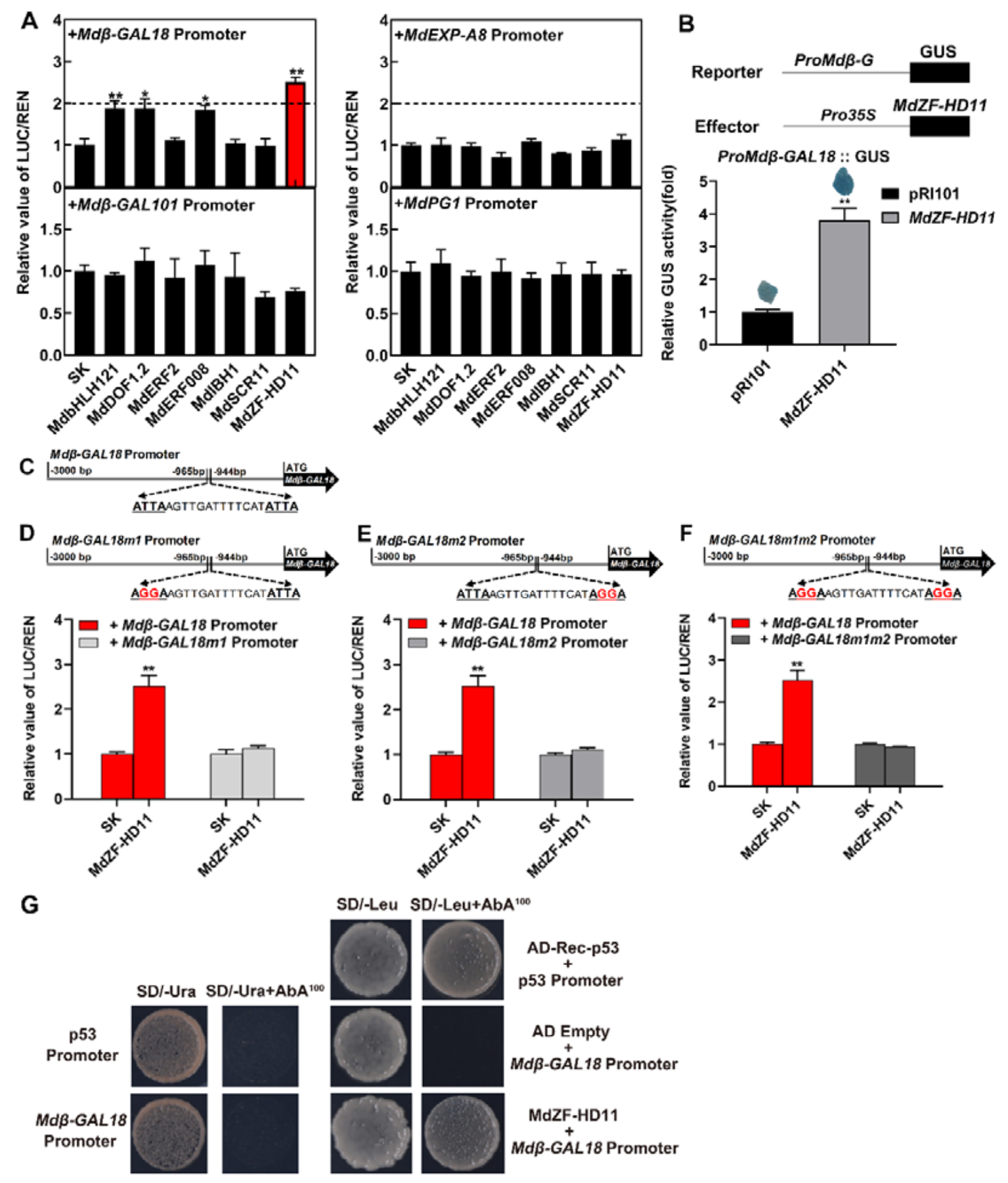
       该研究团队分析了‘金冠’、‘秦冠’和‘富士’三个不同苹果品种的成熟软化性状,重点关注了硬度、乙烯释放速率、果胶含量和细胞壁代谢酶在苹果采后贮藏过程中的变化。通过对1-MCP处理的果实样品进行转录组测序,并结合加权基因共表达网络分析(WGCNA),初步筛选出软化候选的转录因子和细胞壁代谢基因。进一步利用双荧光素酶体系、GUS活性分析、启动子定点突变和酵母单杂技术,鉴别出一个锌指蛋白转录因子MdZF-HD11能够直接结合果胶降解基因Mdβ-GAL18的启动子,并诱导其基因表达进而调控细胞壁降解和果实软化(图1)。
 
图1 MdZF-HD11结合并促进Mdβ-GAL18基因表达
       通过苹果愈伤转基因研究发现,过表达Mdβ-GAL18MdZF-HD11均能够显著提高果胶降解相关β-半乳糖苷酶(β-Gal)的活性,且过表达MdZF-HD11能够显著诱导Mdβ-GAL18基因的表达。进一步在金冠果实中进行功能验证,发现过表达Mdβ-GAL18MdZF-HD11均能够显著增加果实的乙烯释放速率、降低果实硬度,促进果实着色,加速果实的成熟软化(图2)。
 
图2 过表达Mdβ-GAL18MdZF-HD11均能够促进金冠果实的成熟软化
       最后,作者通过番茄转基因发现,过表达MdZF-HD11促进了番茄果实的软化(图3)。综上所述,该研究解析了MdZF-HD11在苹果采后贮藏过程中对质地软化的调控机制,研究结果对调控果实质地品质和耐贮性具有重要意义。
 
图3 过表达MdZF-HD11促进了番茄果实的软化
       河南农业大学园艺学院青年教师王苗苗副教授为该研究第一作者,郑先波教授和冯建灿教授为共同通讯作者。硕士生吴尧、詹雯多、王豪、陈明和李同欣参与了相关研究工作。河南农业大学苹果创新研究团队白团辉教授和宋尚伟教授等老师参与了本项研究。该研究得到了国家自然科学基金(32102448),国家重点研发专项(2019YFD1000100),河南省大宗水果产业技术体系(HARS-22-09-Z2)以及河南农业大学青年英才项目(30500423)的资助。(撰文/王苗苗 审核/胡建斌、毛会坡 发布/徐宛玉)

原文链接:apple transcription factor MdZF-HD11 regulates fruit softening by promoting Mdβ-GAL18 expression | Journal of Experimental Botany | Oxford Academic (oup.com)